-
Odp: gwarancja aparatów i ochrona konsumencka
Ale co Mirek ma uzasadniać?
To co mówił tu wiele razy świadczy tylko (i aż) o tym, że w kraju w którym żyje i który sąsiaduje z naszym, w tym wycinku prawo jest dla ludzi a nie dla prawników. Zaś państwo wywiązuje się ze swoich obowiązków, chroniąc słabszego uczestnika obrotu gospodarczego czyli konsumenta.
Możemy tylko pozazdrościć.
-
Odp: gwarancja aparatów i ochrona konsumencka
A czy ktos w Polsce probował reklamować produkt z 12m gwarancją po tym terminie? Na przykład na produkty Apple mamy 12m gwarancji a za rozszerzenia trzeba dodatkowo płacic. Powinno to byc niezgodne z prawem. Chyba we Włoszech była o to awantura a u nas jakoś cisza a prawo unijne obowiazuje wszedzie.
-
Odp: Olympus OM-D E-M5
Cytat:
Zamieszczone przez
Joki
Witam serdecznie.
To świadczy tylko o Tobie a od tematu sprytnie uciekasz nie potrafiąc uzasadnić.
Wiem, wiem masz to w d...
Pozdrawiam.
Pomysl co ja mam Ci uzasadnic.Naprawde nie wiem.Nie wiem rowniez od czego uciekam.
Napisze Ci raz jeszcze.Kupuje w sklepie czajnik do wody.Place 10€(nie znalazlem tanszych).Nie pytam o gwarancje,ani o rekojmie,nawet nie pytam sprzedawcy czy da mi slowo honoru,ze to jest sprawne.Kontakt w sklepie mam tylko z kasjerka jak place gotowka.Jesli place karta to sam ide do pustej kasy i sam place bez zadnej pomocy.Odrywam kwit i ide do domu.Po 23 miesiacach,jesli cieknie lub nie domyka sie albo nie grzeje ide do sklepu .Klade czajnik na lade mowie ze nie dziala i pokazuje kwit.Sprzedawca nie pyta o gwarancje,o rekojmie,o slowo honoru czy dawal czy nie.Ze smutkiem tylko twierdzi,ze juz takich nie maja,maja inne,drozsze o 3€.Pyta czy chce zwrot kasy czy doplace te 3€ i wezme inny.Mam prawo wyboru.Robie co uwazam za lepsze dla mnie.I wychodze ze sklepu albo z gotowka albo z nowym czajnikiem.Nikt nigdzie mnie nie odsyla,nie tlumaczy czy to to czy co innego.
Jest prosta zasada o ktorej juz pisalem .Towar zakupiony w UNI ma dzialac zgodnie z przeznaczeniem dwa lata.Jesli nie dziala to strona sprzedajaca ma usunac awarie lub zapewnic dzialajacy produkt.Strona sprzedajaca-bo umowe z nia zawieram a nie z producentem.Oczywiscie moge pominac sklep i rozmawiac z serwisem-moj wybor.Jesli awaria nastapila trzeci raz tego samego elementu to nie podlega dalszej naprawie tylko wymianie lub zwrocie gotowki.
Dlatego miedzy innymi jesli chodzi o lapki,aparaty,telewizory,komputery serwisy wpisuja rozne przyczyny i pomimo wymiany tego samego elementu wpisuja rowniez inny.Wiadomo,ze kupujac dzis kompa wysokiej klasy po pol roku nie lapie on sie na klase srednia,a po dwoch latach masz za tew pieniadze trzy takie same.
Nigdzie nie uciekam,napisz konkretnie co mam uzasadnic.Moze chodzi Ci o to ze mam sie klocic ze sprzedawca z jakiego powodu oddaje mi pieniadze? czy z powodu niezgodnosci,czy rekojmi czy moze gwarancji.Jesli sprzedawca bedzie nalegac to oczywiscie jemu tez powiem,ze w d... mam z jakiego powodu,wazne,ze oddaje i nie musze dochodzic swoich praw i udowadniac ,ze nie jestem wielbladem.
-
Odp: gwarancja aparatów i ochrona konsumencka
Mirek, wspominałeś o zwrocie do sprzedawcy. Miałem problem z butami, sprawa w efekcie trafiła do sądu (pisałem o tym w innym wątku), ale po przejściach przez Inspekcje Pracy i Rzecznika Praw Konsumenta dowiedziałem się, że jeśli sklep, w którym kupujemy towar jest filią, odpowiada za towar przez 6 miesięcy, potem jeśli chcemy reklamować to już do siedziby. Ciekawe czy jak aparat Canona za 10tys zł popsuje się po 13 miesiącach czy ludziom się udaje go bezpłatnie naprawić. Słyszałem, że były przypadki wymiany wadliwych matryc po gwarancji (po 24m), ale np. zaciętej migawki (przed 150 000 klapnięciami) po roku?
-
Odp: gwarancja aparatów i ochrona konsumencka
Cytat:
Zamieszczone przez
Syd Barrett
Mirek, wspominałeś o zwrocie do sprzedawcy. Ciekawe czy jak aparat Canona za 10tys zł popsuje się po 13 miesiącach czy ludziom się udaje go bezpłatnie naprawić. Słyszałem, że były przypadki wymiany wadliwych matryc po gwarancji (po 24m), ale np. zaciętej migawki (przed 150 000 klapnięciami) po roku?
Canona za 10 kilo € kupuje kazdy w sklepie canona.A tam sie kreca fachowcy i wszyscy sie znaja,nikt nikomu problemow nie robi.Fama pojdzie i przestana kupowac.Jesli kupisz w MM to napewno beda Ciebie namawiac,zeby kontaktowac sie z serwisem,wszak dycha po sklepie piechota nie chodzi.Zakladam na 99,999%,ze w ciagu dwuch lat jesli usterka nie byla od wbijania korpusem gwozdzi to napewno naprawia za darmo.Jesli zarabiasz na zycie fotografujac dostaniesz na czas naprawy zastepcza puszke.
PS.Mnie w nikonie po pieciu latach wymienili matryce za darmo.Wtedy dopiero dowiedzialem sie,ze juz od pieciu lat je wymieniaja,bo wada fabryczna jakiegos kleju byla.Cos tam bylo klejone i nie wytrzymywalo.W moim wypadku zepsulo sie po pieciu latach i zrobieniu okolo 10 tys zdjec.Teraz juz nastepne piec lat dziala bez awarii.
-
Odp: gwarancja aparatów i ochrona konsumencka
Chyba wiele zalerzy od miejscowego prawa - wczoraj oglądałem w sklepie Currys E-pm1 i gwarancja była tylko na rok a na swojego E-520 kupionego w Pixmani dostałem 2 lata.
-
2 załącznik(ów)
Odp: gwarancja aparatów i ochrona konsumencka
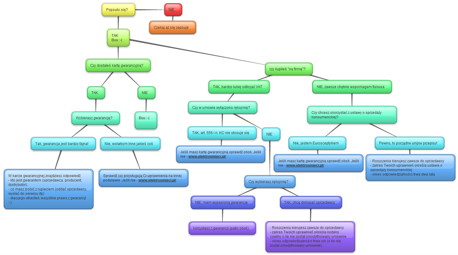
Nie chciałbym się wymądrzać bo nie jestem specjalistą z tej dziedziny i jest mi tochę głupio. Na pewno jest tu parę osób, któe znają się na tym znacznie lepiej. Ale skoro siedzą cicho a temat wciąż wraca na forum i niektóre odpowiedzi zdecydowanie wprowadzają w błąd to wrzucę taką makietkę. Nie jest to zbyt ładne bo nigdy wcześniej nie robiłem schematu. Jeśli ktoś ma ochotę poprawić to merytorycznie albo estetycznie to nie krępujcie się.
Temat z konieczności potraktowałem "po łebkach", przyjmując bardzo wiele uproszczeń (m.in. postawiłem znak równości między wadą fizyczną a niezgodnością z towaru konsumenckiego z umową, pominąłem kwestię sposobu liczenia przedawnienia itd)
Pełnej informacji zdecydowanie nie da się zamknąć w ramach jednego postu bo na tym można się doktoryzować. Takie małe coś nie może zastąpić porady prawnej. Jeśli ktoś zechce się oprzeć wyłącznie na tym, rezygnując z pomocy fachowca udzielonej ze znajomością okoliczności konkretnego przypadku, to nie przyjmuję reklamacji ;)
Mam nadzieję, że to się może przydać przynajmniej aby rozeznać ogólnie, w którą stronę można się kierować.
(załączam jpg i pdf. Obrazek trzeba powiększyć)
Załącznik 68157Załącznik 68158
-
Odp: gwarancja aparatów i ochrona konsumencka
Fajne, fajne, ale:
1) do wielu sprzętów nie dodaje się karty gwarancyjnej, w takich wypadkach ważne jest zachowanie dowodu zakupu. Również korzystając z niezgodności towaru z umową, druczek gwarancji jest mało ważny, dlatego jeśli kupujemy sprzęt na paragon czy też fakturę, warto prosić sprzedawcę by na odwrocie podbił pieczątkę, podpisał się i wypisał numery seryjne sprzętu.
2) lepiej byłoby podzielić schemat na osoby fizyczne i prawne, wówczas w ścieżce osób fizycznych zamiast 'czy dostałeś gwarancję' można by wstawić pytanie z jakiej drogi postępowania chcesz skorzystać?' -> 'wybieram gwarancję' ;-> 'wybieram ustawę o sprzedaży konsumenckiej'.
.bym się pobawił, ale w pracy siedzę :/
-
Odp: gwarancja aparatów i ochrona konsumencka
Tak jak pisze dao, wazniejszy jest dowód zakupu. Juz dawno nie spotkałem się z czymś takim jak podbita gwarancja.
-
Odp: gwarancja aparatów i ochrona konsumencka
to wszystko już jest na tym schemacie. Świadomie poszczególne pytania sformułowałem w taki a nie inny sposób. To o czym piszecie to właśnie (sorry) wprowadzanie zamieszania, o którym wspominałem. Świadomie w tym a nie w innym miejscu wpisałem fakturę. Dlaczego mi nie wierzycie?? :-(
Jeśli wątpliwości się ponad miarę rozmnożą to dorobię jakąś legendę.
Na razie tylko jedno: nie ma gwarancji (karty gwarancyjnej) - nie ma odpowiedzialności gwaranta. Zostają ewentualnie inne roszczenia. Dowód zakupu jest dowodem zakupu a nie przesądza o okreslonym reżimie odpowiedzialności za jakość rzeczy.
-
Odp: gwarancja aparatów i ochrona konsumencka
Wieprz - ostatnio kupowałem notebooka w Sony Center i na pytanie o gwarancje sprzedawca odpowiedział, że jej podstawą jest paragon a sprzet moge przynieść do nich do sklepu lub bezpośrednio do serwisu. Była tez opcja dodatkowego roku ochrony.
Ostatnio również miałem wizytę serwisantów do plazmy Panasonica i prosili jedynie o dowód zakupu (umawiałem się bezpośrednio z serwisem). Sorry za wprowadzanie zamieszania ale pisze jakie są moje doświadczenia, które maja się nijak do Twojego schematu ale może po prostu u mnie zapomnieli zapytać o gwarancję?
-
Odp: gwarancja aparatów i ochrona konsumencka
Cytat:
Zamieszczone przez
Wieprz
to wszystko już jest na tym schemacie. Świadomie poszczególne pytania sformułowałem w taki a nie inny sposób. To o czym piszecie to właśnie (sorry) wprowadzanie zamieszania, o którym wspominałem. Świadomie w tym a nie w innym miejscu wpisałem fakturę. Dlaczego mi nie wierzycie?? :-(
Jeśli wątpliwości się ponad miarę rozmnożą to dorobię jakąś legendę.
Na razie tylko jedno: nie ma gwarancji (karty gwarancyjnej) - nie ma odpowiedzialności gwaranta. Zostają ewentualnie inne roszczenia. Dowód zakupu jest dowodem zakupu a nie przesądza o okreslonym reżimie odpowiedzialności za jakość rzeczy.
Dałes wolną rękę w kwesti ewentualnej poprawy, więc o jakim wprowadzaniu zamieszania piszesz? Niepełny i błędny schemat prędzej go wprowadzi.
-
Odp: gwarancja aparatów i ochrona konsumencka
Cytat:
Zamieszczone przez
Wieprz
Nie chciałbym się wymądrzać bo nie jestem specjalistą z tej dziedziny i jest mi tochę głupio. Na pewno jest tu parę osób, któe znają się na tym znacznie lepiej. Ale skoro siedzą cicho a temat wciąż wraca na forum i niektóre odpowiedzi zdecydowanie wprowadzają w błąd to wrzucę taką makietkę. Nie jest to zbyt ładne bo nigdy wcześniej nie robiłem schematu. Jeśli ktoś ma ochotę poprawić to merytorycznie albo estetycznie to nie krępujcie się.
Wydaje mi się że w części "na firmę" jest błąd. Gdy boksowałem się Fordem (wiem, wiem, moja wina, forda się nie kupuje) o niezgodność towaru z ofertą, jedną z pierwszych rzeczy jaką się dowiedziałem było że w przypadku zakupów "na firmę" wszelkie przepisy "konsumenckie" nie mają zastosowania. W razie sporu, żaden rzecznik praw konsumenta nie pomoże - tylko sąd
-
Odp: gwarancja aparatów i ochrona konsumencka
Przecież o tym już pisałem w poście #23.
-
Odp: gwarancja aparatów i ochrona konsumencka
widocznie Wieprz'owi umknęło, ale i tak diagram fajny, trochę na wesoło niewesoły temat podejmuje
-
Odp: gwarancja aparatów i ochrona konsumencka
Cytat:
Zamieszczone przez
pers
Wieprz - ostatnio kupowałem notebooka w Sony Center i na pytanie o gwarancje sprzedawca odpowiedział, że jej podstawą jest paragon a sprzet moge przynieść do nich do sklepu lub bezpośrednio do serwisu. Była tez opcja dodatkowego roku ochrony.
Ostatnio również miałem wizytę serwisantów do plazmy Panasonica i prosili jedynie o dowód zakupu (umawiałem się bezpośrednio z serwisem). Sorry za wprowadzanie zamieszania ale pisze jakie są moje doświadczenia, które maja się nijak do Twojego schematu ale może po prostu u mnie zapomnieli zapytać o gwarancję?
Co nie zmienia faktu, że jako takiej gwarancji nie posiadasz tylko dowód zakupu.
I znowu każedn Polak fajny jest bo się zna perfekt na ekonomi, polityce, medycynie .... no i prawie. Nie pije do Ciebie Pers, ale do nas wszystkich :-)
Mogę zazdraszczać Mirkowi, że żyje w lepiej uporządkowanym kraju i nie musi zastanawiać się nad różnicami między gwarancją, rękojmą a ubezpieczeniem:-) Po prostu idzie sobie do sklepu, kładzie towar na ladę i już.. Cieszę się, że powoli te porządki zaczynają docierać do nas. Po prostu leprzejsze relacje klient sprzedawca wymusi na sprzwdawcach... nadchodzący wielkimi krokami kryzys...
-
Odp: gwarancja aparatów i ochrona konsumencka
ehh, moim zdaniem schemat nie ma błędów i nieścisłości, na które wskazujecie. Jeśli kogoś interesuje jak moim zdaniem wygląda kwestia różnych podstaw odpowiedzialności za jakość rzeczy - to z niego łatwo może się dowiedzieć w jakich reżimach odpowiedzialności może zgłaszać swoje roszczenia.
Ehhh, że też mnie na starość wzięło na takie coś. Zawsze się pilnowałem, żeby się nie wymądrzać w poradach ogólnych i w końcu uległem widząc produkowane kolejne strony w tym temacie. Takie ogólne porady z reguły do niczego dobrego nie prowadzą i w sumie lepiej byłoby to usunąć. Ale chciałem tylko pomóc rozwiać nieco wątpliwości.
Pewno to tylko wprowadzi jeszcze więcej zamieszania ale spróbuję z innej strony.
Jeśli masz kartę gwarancyjną (co do zasady) to jeśli chcesz, możesz wybrać gwarancję i realizować swoje uprawnienia w oparciu o jej postanowienia uzupełniane pomocniczo przepisami kc.
Jeśli nie masz gwarancji albo wolisz zgłosić roszczenia na innych podstawach (co jest mbsz z reguły lepsze) to w zależności od tego czy występujesz w danym stosunku jako konsument czy nie, przysługują Ci uprawnienia z ustawy o sprzedaży konsumenckiej albo z rękojmi (o ile nie została wyłączona). Co do zasady w większości wypadków niezależnie od tego, w którym zpowyższych trzech rodzajów roszczen się poruszamy, będziesz musiał wykazać zakup okazując dowód zakupu.
Czyli właśnie tak jak jest to na schemacie.
Ale zaznaczam jeszcze raz - to tylko moje zdanie i mój pogląd na tę sprawę.
---------- Post dodany o 22:24 ---------- Poprzedni post był o 22:21 ----------
Cytat:
Zamieszczone przez
Jan_S
Wydaje mi się że w części "na firmę" jest błąd. Gdy boksowałem się Fordem (wiem, wiem, moja wina, forda się nie kupuje) o niezgodność towaru z ofertą, jedną z pierwszych rzeczy jaką się dowiedziałem było że w przypadku zakupów "na firmę" wszelkie przepisy "konsumenckie" nie mają zastosowania. W razie sporu, żaden rzecznik praw konsumenta nie pomoże - tylko sąd
przecież na schemacie jeśli "kupowałeś na firmę" to zostaje Ci rękojmia albo gwarancja a przepisy konsumenckie tylko jeśli kupiłeś w inny sposób. Tak w każdym razie powinno tam być. Już mi wszystko miga
-
Odp: gwarancja aparatów i ochrona konsumencka
Wszystko pieknie ale ja ponowie moje pytanie - czy udalo się komus wymusic na Apple naprawe po okresie 12 miesiecy czy tez stosuja oni jakis manewr, ktory pozwala im omijac prawo unijne i omawiana ustawe?
-
Odp: gwarancja aparatów i ochrona konsumencka
Cytat:
Zamieszczone przez
Wieprz
przecież na schemacie jeśli "kupowałeś na firmę" to zostaje Ci rękojmia albo gwarancja a przepisy konsumenckie tylko jeśli kupiłeś w inny sposób. Tak w każdym razie powinno tam być. Już mi wszystko miga
przepraszam, faktycznie jest, coś mnie zaćmiło
-
Odp: gwarancja aparatów i ochrona konsumencka
Czyli upraszczając kupując laptopa na firmę, który po półtora roku się zepsuje można żądać naprawy/wymiany na nowy/zwrotu pieniędzy z tytułu niezgodności z umową?
-
Odp: gwarancja aparatów i ochrona konsumencka
Cytat:
Zamieszczone przez
Syd Barrett
Czyli upraszczając kupując laptopa na firmę, który po półtora roku się zepsuje można żądać naprawy/wymiany na nowy/zwrotu pieniędzy z tytułu niezgodności z umową?
Beda naprawiac do usra.....smierci.Nawet 5 x to samo i wpisywac co innego.Te graty zbyt szybko traca na wartosci.Nie wiem jak u Ciebie,ale u mnie po wymianie elementu w kompie,lapku nie jest dodawana gwarancja na wymieniony element.Dalej leci jako calosc,tylko wydluzona o czas naprawy.Przezylem to u siebie walczac z philipsem 21x9.Oddali kase.
-
Odp: gwarancja aparatów i ochrona konsumencka
Cytat:
Zamieszczone przez
Syd Barrett
Czyli upraszczając kupując laptopa na firmę, który po półtora roku się zepsuje można żądać naprawy/wymiany na nowy/zwrotu pieniędzy z tytułu niezgodności z umową?
Kupując na firmę nie dotyczy Cię ochrona konsumencka, tylko kodeks cywilny. Nie ma 2 letniej niezgodności z umową, jest jednoroczna rękojmia.
-
Odp: gwarancja aparatów i ochrona konsumencka
Cytat:
Zamieszczone przez
dao
Kupując na firmę nie dotyczy Cię ochrona konsumencka, tylko kodeks cywilny. Nie ma 2 letniej niezgodności z umową, jest jednoroczna rękojmia.
Potwierdzam - zobacz mój post #23 w tym wątku.
-
Odp: gwarancja aparatów i ochrona konsumencka
Cytat:
Zamieszczone przez
Syd Barrett
Czyli upraszczając kupując laptopa na firmę, który po półtora roku się zepsuje można żądać naprawy/wymiany na nowy/zwrotu pieniędzy z tytułu niezgodności z umową?
Co do zasady, po półtora roku szukasz najbardziej optymalnej procedury w postanowieniach gwarancji.
Jeśli przed upływem roku to lepiej skorzystać z rękojmi*. Ochrona rękojmijna daje bardzo duże pole manewru i bywa bardzo opłacalna. Nawet znacznie mocniejsza niż ochrona konsumencka (pomijając z reguły krótszy okres).
* moim zdaniem
-
Odp: gwarancja aparatów i ochrona konsumencka
najbardziej optymalnej?
nmsp, sorry za ot.
-
Odp: gwarancja aparatów i ochrona konsumencka
tak, wszystko zależy od postanowień gwarancji. Może przewidywać kilka alternatywnych roszczeń. Nie da się napisać precyzyjnej odpowiedzi, któa sprawdzi się w każdym przypadku. Przypuszczam, że nie da się też napisać precyzyjnie jakie leki przyjmować, gdy dokucza ból kolana. To nie moja wina :(